各二级学院(部、中心):
根据《关于开展高校教师课程思政教学能力培训的通知》,全国高校教师网络培训中心定于2021年11月24-26日举办高校教师课程思政教学能力培训。为提升我校教师课程思政建设意识和能力,全面推进课程思政高质量建设,请各部门积极组织教师参加本次培训。
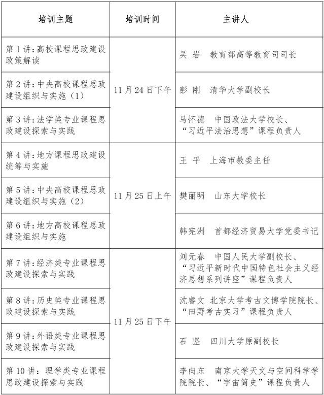
一、主讲人及培训内容
本次培训于11 月24 日下午14 点举行开班式。培训内容共13 讲,培训时间为每天上午8:30-11:30,下午14:00-18:00。具体安排如下:

二、培训方式
培训平台为: 全国高校教师网络培训中心直播会议平台(https://gxsz.enetedu.com)、新华网新华思政平台(https://xhsz.news.cn)。全体参训教师均需扫描下方二维码(选其一)实名注册并完成全部课程的学习。(更多说明详见培训平台)

三、结业证书及其他事项
1.本次培训不收取任何培训费用。
2.本次培训视频将于2021年11月26日14点起进行回放。参训人员在2021年11月30日24点前完成全部培训内容且考评合格后,将获颁全国高校教师网络培训中心电子结业证书。2021年11月30日后仍可观看回放,但不再颁发电子结业证书。
3.获得电子结业证书的老师请于2021年12月10日前将电子证书发送到邮箱:jxfz@sdju.edu.cn,教师发展中心将为获得结业证书的老师记录培训学分。若有疑问,可通过电子邮箱联系,邮箱地址:jxfz@sdju.edu.cn。谢谢!
教师发展中心、教务处
2021年11月23日

